Principales positions de numéros en numérotation continue
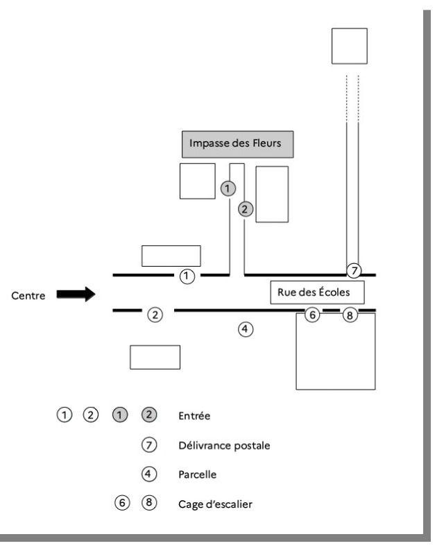
Il est conseillé de prévoir des numéros pour les futures dents creuses à bâtir afin d’éviter des ajouts de suffixes bis, ter, etc. qui constituent des facteurs de confusion. C’est le cas sur cet exemple avec le numéro 4 (prévu mais pas communiqué à la Base Adresse Nationale avant dépôt de permis de construire). L’adressage d’ensembles privés clos n’est pas de la responsabilité du Conseil municipal. En revanche, les N°1 et 2 sont accessibles par une voie privée ouverte. L’adressage est donc réalisé avec l’Impasse des Fleurs.
.png)
info
Il est conseillé de positionner le numéro à l’entrée et de lui associer une ou plusieurs parcelles cadastrales (voir plus loin) plutôt que d’utiliser la position "parcelle".