Principales positions de numéros en numérotation continue
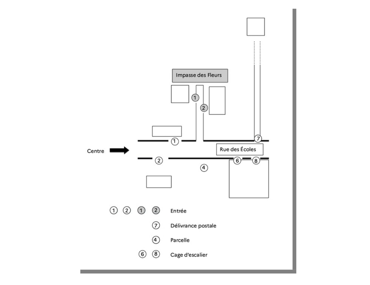
Il est conseillé de prévoir des numéros pour les futures dents creuses à bâtir afin d’éviter des ajours de bis, ter, etc. qui constituent des facteurs de confusion. C’est le cas sur cet exemple avec le numéro 4, prévu et en réserve.

L’adressage d’ensembles privés clos n’est pas de la responsabilité du Maire. En revanche, la petite impasse privée ouverte a été dénommée et les numéros sont précisés 1 et 2 Impasse des Fleurs (pair à droite et impair à gauche).